How to build a lead acid battery desulfator
Title: How to build a lead acid battery desulfator 
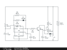
 Pic12f629 lead-acid battery desulfator - all, Intro: pic12f629 lead-acid battery desulfator. hi everyone, after reading so many articles on battery desulfator i've decided to come out with my version of battery. # 12 volt sealed lead acid batteries - schumacher 6a 12v, 12 volt sealed lead acid batteries fp1245 12v 4 5ah 20hr battery 12 volt sealed lead acid batteries deep cycle 6 volt batteries for golf carts where to buy marine. Lead–acid battery - wikipedia, In the discharged state both the positive and negative plates become lead(ii) sulfate (pbso 4), and the electrolyte loses much of its dissolved sulfuric acid and. 
 How to prolong and restore lead-acid batteries - battery, Bu-804: how to prolong lead-acid batteries. explore what causes corrosion, shedding, electrical short, sulfation, dry-out, acid stratification and surface charge.
  "battery chem" battery reconditioning and rebuilding, Battery chem™ is a revolutionary green technology that is formulated from several dry chemical additives. it is designed to rejuvenate and.
  Reconditioning lead acid batteries with epsom salt, So a few weeks ago i was doing some reading about reconditioning lead acid cells using distilled water and epsom salt. i had a couple completely dead (registered 0.5v.
 There are seven reasons why you must know How to build a lead acid battery desulfator Search results for How to build a lead acid battery desulfator you have found it on my blog Before going further I found the following information was related to How to build a lead acid battery desulfator check this article 
illustration How to build a lead acid battery desulfator 
    |   | 
  | Desulfator https://www.circuitlab.com/browse/by-tag/lead-acid-battery/ | 
   |   | 
  | Hour desulfator is it possible? in Desulfator - 555 based and all | 
   |   | 
  | Voltage Doubler Desulfator Design in Pulse Charging and Desulfation | 
   |   | 
  | Homemade Battery Chargers And Desulfators How To Make & Do | 
   |   | 
  | Reconditioning Your Car Battery (desulfator) Part 1 How To Make & Do | 
   |   | 
  | HD-BT12 PulseTech 12V Battery Charger, Bench Top 12-Station | 
 
 
No comments:
Post a Comment